跳到主要內容 網站導覽

南區初賽領據相關資料 

更新日期:2025/11/20 18:16     分類:最新消息


各位參賽學校承辦老師您好:

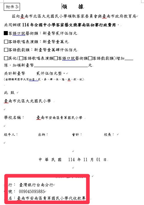
為確保能順利核撥行政費至各參賽學校,請務必於領據填寫學校統一編號,以便承辦單位核銷作業。

例如:

銀行:臺灣銀行台南分行

帳號: 009045012345

戶名:臺南市北區美麗國民小學代收款專戶

統一編號:69611234

若有疑義,請電洽北區大光國民小學張伶駖主任,電話:(06)2518465分機710, 電子郵件lillian1128@tn.edu.tw

附件3 - 領據(範例).pdf(PDF檔,另開新視窗)附件3 - 領據.odt(ODT檔,另開新視窗)


 

相關連結